
- Sopto Home
-

- GPON OLT SFP 1490nm(Tx)/1310nm(Rx),2488M(Tx)/1244M(Rx),SC,SM, Class B+ DDM
- Fiber Optic Transceiver Module
- High Speed Cable
- Fiber Optical Cable
- Fiber Optical Patch Cords
- Splitter CWDM DWDM
- PON Solution
- FTTH Box ODF Closure
- PCI-E Network Card
- Network Cables
- Fiber Optical Adapter
- Fiber Optical Attenuator
- Fiber Media Converter
- PDH Multiplexers
- Protocol Converter
- Digital Video Multiplexer
- Fiber Optical Tools
- Compatible
- Fiber Optic Transceiver Module
- High Speed Cable
- Fiber Optical Cable
- Fiber Optical Patch Cords
- Splitter CWDM DWDM
- PON Solution
- FTTH Box ODF Closure
- PCI-E Network Card
- Network Cables
- Fiber Optical Adapter
- Fiber Optical Attenuator
- Fiber Media Converter
- PDH Multiplexers
- Protocol Converter
- Digital Video Multiplexer
- Fiber Optical Tools
- Compatible
GPON OLT SFP 1490nm(Tx)/1310nm(Rx),2488M(Tx)/1244M(Rx),SC,SM, Class B+ DDM
SPGT-P4321-SB2DB
GPON SFP OLT Transceiver
Features
Single Fiber Transceiver with single mode SC receptacle
1490nm continuous-mode transmitter with DFB laser
1310nm burst-mode receiver with APD-TIA
Single 3.3V power supply
Reset burst-mode receiver design
Burst mode signal detect output which is LVTTL compatible
Burst mode received signal strength indication (RSSI) output
20Km Reach 28dB link budget
Complies with ITU-T G984.2 Class B+
Digital diagnostic interface compliant with SFF-8472 Rev 9.4
Complies with RoHS directive
Operating case temperature: Standard: 0 to +70°C
Applications
Gigabit Passive Optical Networks (G-PON) – OLT side
Description
The SPGT-P4321-SB2DB gpon sfp transceiver is the high performance module for single fiber by using 1490nm continuous-mode transmitter and 1310nm burst-mode receiver. It is optical line terminal (OLT) for ITU-T G984.2. The optical transceiver is compliant with the Small Form- Factor Pluggable (SFP) Multi-Source Agreement (MSA).
The transmitter section uses a 1490nm DFB LD with automatic power control (APC) function and temperature compensation circuitry to ensure stable extinction ratio overall operating temperature range. And it is Class I laser compliant IEC825 and CDRH standards. The receiver has a hermetically packaged burst-mode APD-TIA (trans-impedance amplifier) pre-amplifier and a burst-mode limiting amplifier with LVPECL compatible differential outputs.
The receiver also includes the function of burst mode signal detect output and fast RSSI output which is enabled by a trigger. When the burst optical power is on, the receiver outputs high level; when the burst optical power is off, the receiver outputs low level. Fast RSSI function can satisfy more severe timing demand to monitor the power from any ONU.
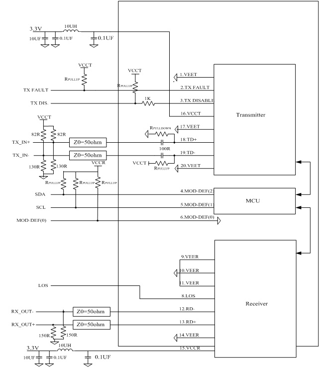
Recommended Interface Circuit

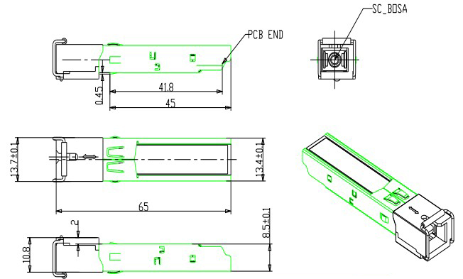
Mechanical Dimensions

Ordering Information
Part Number | Product Description |
SPGT-P4321-SB2DB | Tx1490nm,Rx1310nm,2.5Gbps/1.25Gbps,ClassB+,0ºC~+70ºC,DDM |
E-mail:sales@sopto.com

